2025 吕海江(钩活术执行人)
发布时间:2025-06-11 11:52:38

2025年参加年度培训考核合格,吕海江钩活术执行人

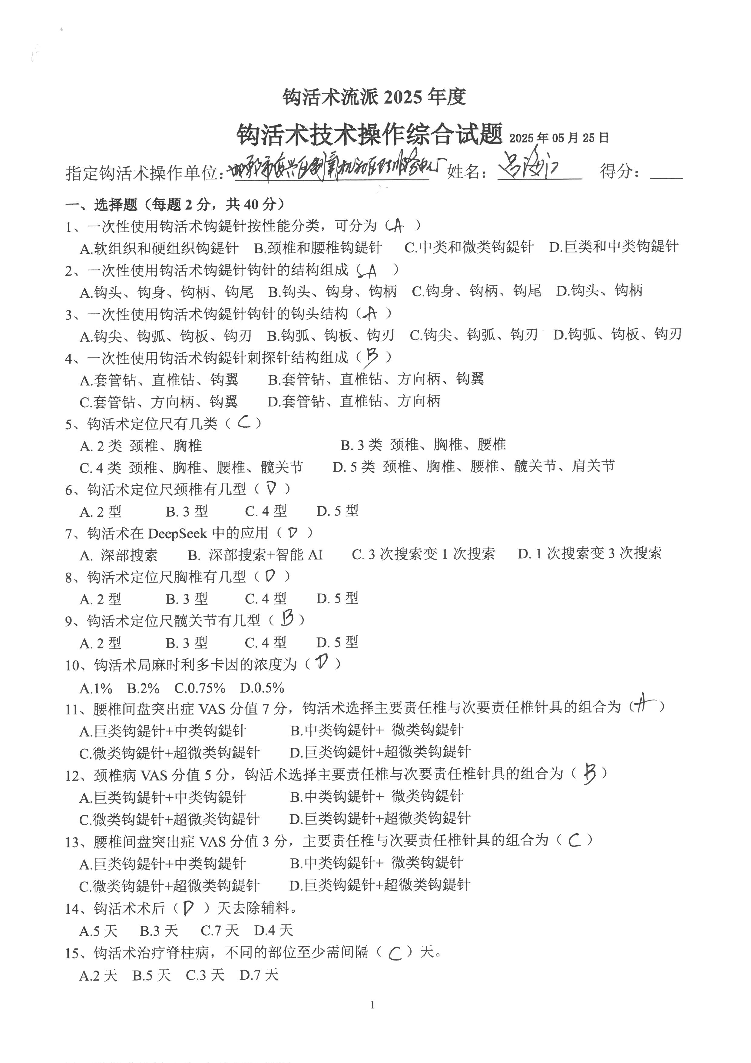
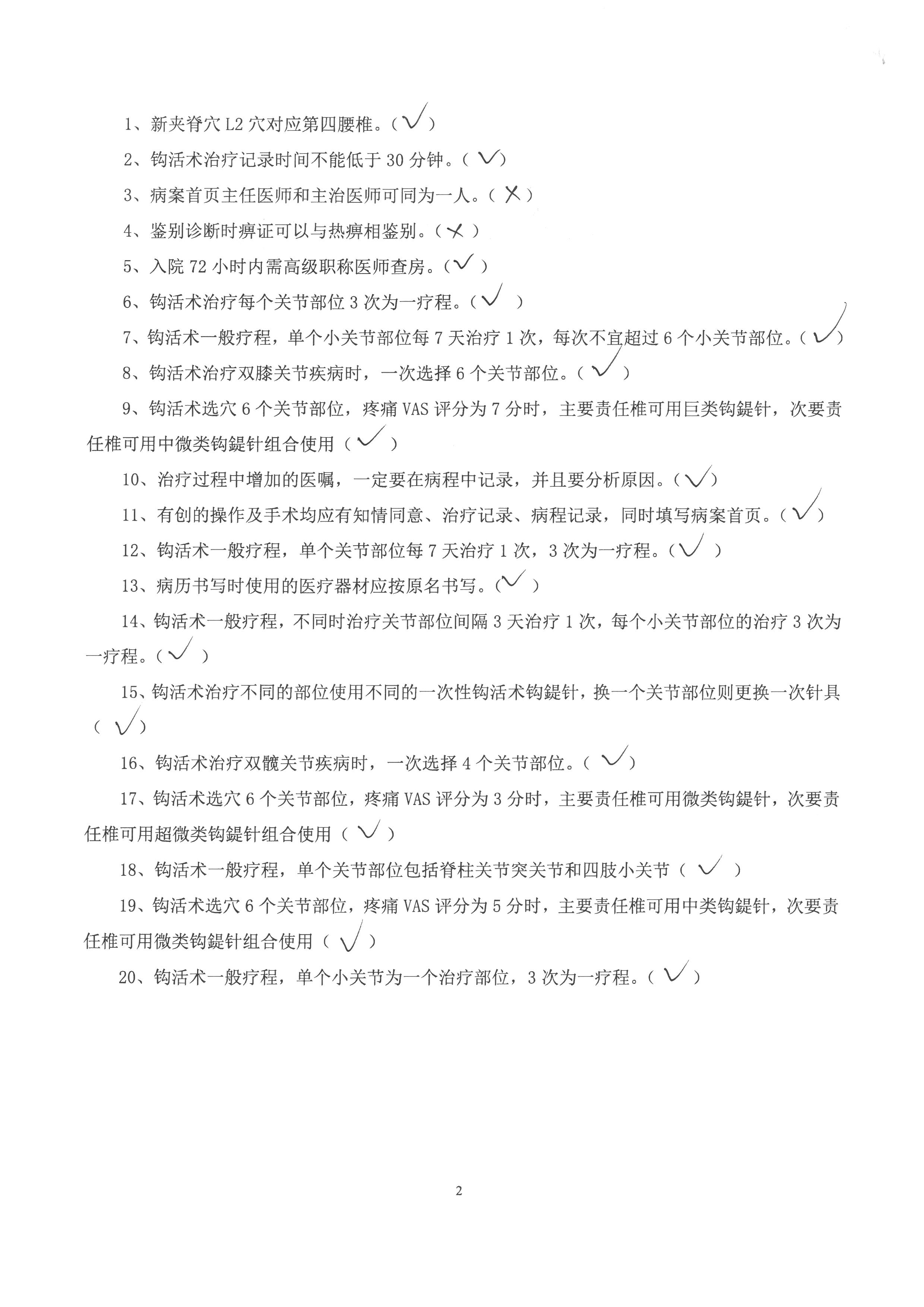
2025年成绩列表:


科目分数
医院感染预防与挖制知识考试题96
病历书写规范试题100
钩活术技术操作综合试题96

吕海江 (7).jpg吕海江 (4).jpg吕海江 (5).jpg吕海江 (6).jpg吕海江 (1).jpg吕海江 (2).jpg吕海江 (3).jpgDSC02725.JPGDSC05563.JPGDSC06699.JPG

操作培训tm.jpg专利许可tm.jpg感控指南tm.jpg

个人简介:

钩活术专业委员会常务委员

复兴庞村办制氧机社区卫生服务中心

钩活术证号:20240907391

(起止日期:2025.05.20-2026.05.19)